beats365

×
电话
电话
微信公众号
业务咨询
中国:
业务咨询专线:400-780-8018
(仅限服务咨询,其他事宜请拨打川沙总部电话)
川沙总部电话: +86 (21) 5859-1500
海外:
+1(781)535-1428(U.S.)
0044 7790 816 954 (Europe)
留言
留言
在线留言×
点击切换
Customer Center
客户中心
Jun 12,2025
通过增强MTUS1稳定性抑制透明细胞肾细胞癌转移,本研究中体外实验重组蛋白通过beats365合成和纯化
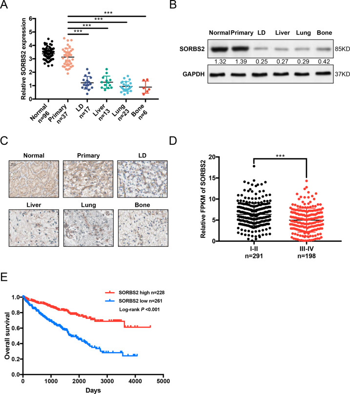
Clear cell renal cell carcinoma (ccRCC) is the most prevalent histological subtype of kidney cancer and is believed to mainly originate from proximal tubular epithelial cells of the nephron. MTUS1 was significantly downregulated in ccRCC tissues, especially in metastatic tissues. Knockdown of MTUS1 decreased microtubule stability, whereas increased microtubule dynamics by promoting the ratio of unphosphorylated KIF2CS192 adapting to high motility of metastatic cancer cells. MTUS1 is a potent microtubule-stabilizing protein19, so we assessed the impact of MTUS1 knockdown on microtubule dynamics. MTUS1 regulates microtubule dynamics via promoting KIF2CS192 phosphorylation by Aurora B. Western blot and immunohistochemistry further confirmed significantly lower expression of SORBS2 protein in metastatic tissues than that in primary tissues and normal tissues.
查看更多
通过增强MTUS1稳定性抑制透明细胞肾细胞癌转移,本研究中体外实验重组蛋白通过beats365合成和纯化
Jun 12,2025
新型5-HT3受体配体有望用于治疗神经精神疾病和胃肠道疾病,本研究中药理药效学研究通过beats365进行
Droxytryptamine (5-HT; serotonin) 5-HT3 receptor is an excitatory ligandgated ion channel expressed in for example the brain and the gastrointestinal tract. CSTI-300 as a selective, high affinity 5-HT3 receptor partial agonist. CSTI-300 was examined alongside the selective 5-HT3 receptor antagonist alosetron (which is also currently marketed as a therapeutic for IBS-d). Sub-cutaneous application of 5-hydroxytryptophan (5-HTP; 10 mg/kg) markedly increased the rat’s sensitivity to abdominal contractions. CSTI-300 and Alosetron displayed similar efficacy in a rodent in vivo model of IBS-d, measured by a reduction in colonic sensitivity. The experiments (Rat colon distension model of IBS-d) were carried out by Medicilon. The protocol complied with and was approved by the Institutional Animal Care and Use Committee and Medicilon is accredited by the NIH Office of laboratory Animal Welfare (OLAW) and AAALAC. Experiments (dog behavioural and emesis model) were performed by Medicilon. The protocol for the dog behavioural and emesis model complied with and was approved by the Institutional Animal Care and Use Committee.
查看更多
新型5-HT3受体配体有望用于治疗神经精神疾病和胃肠道疾病,本研究中药理药效学研究通过beats365进行
Jun 11,2025
丁烯酸内酯是一种很有前景的天然防污产品,本研究中纯度>99%的丁烯酸内酯通过beats365合成
Butenolide is a promising antifouling natural product. Rosin-based antifouling paint with the incorporation of butenolide, a promising antifoulant, possesses the potential to deter the settlement of marine organisms on submerged surfaces. Butenolide with a purity >99% was synthesized by Medicilon, Inc. (Shanghai, China).
查看更多
丁烯酸内酯是一种很有前景的天然防污产品,本研究中纯度>99%的丁烯酸内酯通过beats365合成
Jun 11,2025
第二代前列腺素受体拮抗剂,本研究中眼部PK实验通过beats365进行
​Prostanoids are established mediators of inflammation, and the therapeutic efficacy of drugs that block their global biosynthesis in conditions such as rheumatoid arthritis is well-known. AGN 225660 blocks pro-inflammatory prostanoid receptors (DP1, EP1, EP4, FP, TP). AGN 225660 represents a second-generation compound with an “druggable” core structure. AGN 225660 exhibited good ocular bioavailability and was active in reducing ocular inflammation associated with phacoemulsification surgery, lipopolysaccharide (LPS), and arachidonic acid induced uveitis. Ocular Pharmacokinetic studies were performed at Medicilon.
查看更多
第二代前列腺素受体拮抗剂,本研究中眼部PK实验通过beats365进行
Jun 11,2025
SIRT6变构激活剂在结直肠癌中发挥治疗作用,本研究中PK实验通过beats365进行
Colorectal cancer (CRC) is the leading cause of cancer death; however, targets with broad anti-CRC effects are limited. Sirtuin6 (SIRT6) is a conserved nicotinamide adenine dinucleotide (NAD+)-dependent deacetylase that is widely pathologically downregulated in CRC. MDL-811, an allosteric SIRT6 activator, enhances SIRT6 deacetylation. Pharmacokinetic studies were performed by Shanghai Medicilon Inc, China, following standard protocols.
查看更多
SIRT6变构激活剂在结直肠癌中发挥治疗作用,本研究中PK实验通过beats365进行
Jun 11,2025
MGST1过表达通过激活Akt/GSK-3β信号通路诱导胃癌细胞增殖,本研究中MGST1过表达等体外实验通过beats365进行
Gastric cancer (GC) is one of the most common malignancies and is the leading global cause of death by cancer. Over recent decades, targeted therapies and immunotherapy have become significant new approaches for the treatment of GC. Ferroptosis is a newly verified form of modulated cell death that is characterized by lipid peroxidation. Further exploration of the function of ferroptosis in the progression of GC has provided novel opportunities for diagnosis and treatment. The overexpression of MGST1 induced the activation of the Akt/GSK-3β pathway. An Akt inhibitor antagonized the inhibitory effects of MGST1 on autophagy and ferroptosis. MGST1 and ATG16L1 overexpression, and MGST1 depletion assay were conducted by Medicilon.
查看更多
MGST1过表达通过激活Akt/GSK-3β信号通路诱导胃癌细胞增殖,本研究中MGST1过表达等体外实验通过beats365进行
Jun 11,2025
通过联合治疗提高免疫疗法疗效,本研究中临床前体内药效研究通过beats365进行
Cell division cycle 7 (CDC7), a serine/threonine kinase, plays important roles in the initiation of DNA replication. TAK-931, a highly specific CDC7 inhibitor, acts as a next-generation of replication stress (RS) inducer. Combination treatment with TAK-931 and immune checkpoint inhibitors (ICIs) enhances antiproliferative activities in preclinical syngeneic mouse models. The flowcytometry (FCM)-based immune profiling panel studies in J558 allograft syngeneic mouse models were performed at Medicilon. In vivo efficacy studies in J558 allograft models in combination with anti-mPD-1, anti-mPD-L1, and anti-mCTLA-4 antibodies were performed at Medicilon. Therapeutic potential of TAK-931 in antitumor efficacy and immunity, which may improve clinical benefit of the currently-used immunotherapy by combination treatment.
查看更多
通过联合治疗提高免疫疗法疗效,本研究中临床前体内药效研究通过beats365进行
Jun 10,2025
一种有望治疗非酒精性脂肪性肝病 (NAFLD) 的潜在药物,本研究中临床前急性毒性评估通过beats365进行
Chrysin is a natural flavonoid that has been reported as a potential treatment for non-alcoholic fatty liver disease (NAFLD). Researchers synthesized a novel chrysin derivative prodrug (C-1) and further investigated its potential therapeutic mechanism against NAFLD in vitro and in vivo. C-1 had a low toxicity profile. Their data demonstrated that C-1 may be a promising agent for NAFLD therapy. Evaluation experiments of the acute toxicities of C-1 were conducted by Medicilon.
查看更多
一种有望治疗非酒精性脂肪性肝病 (NAFLD) 的潜在药物,本研究中临床前急性毒性评估通过beats365进行
Aug 21,2023
TAK-931是一种高效的CDC7抑制剂,通过抑制CDC7来抑制DNA复制,具有抗肿瘤功效,体内药效研究通过beats365进行
Replication stress (RS) is a cancer hallmark; chemotherapeutic drugs targeting RS are widely used as treatments for various cancers. To develop next-generation RS-inducing anticancer drugs, cell division cycle 7 (CDC7) has attracted attention as a target. Researchers have developed an oral CDC7-selective inhibitor, TAK-931, as a candidate clinical anticancer drug. TAK-931 demonstrated marked, dose-dependent antitumor activity, without severe body weight loss. Antitumor efficacy studies for TAK-931 were carried out in two pancreatic PDX models, PHTX-249Pa and PHTXM-97Pa, at Medicilon.
查看更多
TAK-931是一种高效的CDC7抑制剂,通过抑制CDC7来抑制DNA复制,具有抗肿瘤功效,体内药效研究通过beats365进行
Jul 17,2023
AP39是一种新合成的线粒体靶向的H2S供体,本研究中AP39通过beats365设计和合成
​Alzheimer's disease (AD) is the most universal age-related neurodegenerative disease. AP39 is a newly synthesized mitochondrially targeted H2S donor on mitochondrial function. AP39 increases intracellular H2S levels, mainly in mitochondrial regions. AP39 exerts dose-dependent effects on mitochondrial activity in APP/PS1 neurons. AP39, a novel mitochondria-targeted H2S donor, was designed and synthesized by Medicilon.
查看更多
AP39是一种新合成的线粒体靶向的H2S供体,本研究中AP39通过beats365设计和合成
×
搜索验证
点击切换